배달의 쏘야
배달 음식에서의 다회용 용기 활용성을 높이기 위한 사용 및 회수 서비
1. 프로젝트 개요
- 프로젝트명: 친환경 배달앱 "배달의 쏘야"
- 주제: 배달 포장용기 회수 시스템 구축
- 진행 기간: 2021년 9월 ~ 2021년 12월
- 목적: 일회용품 사용 저감을 통한 환경보호
2. 서비스 필요성 및 목표
- 필요성:
- 배달 서비스 증가로 인한 일회용품 쓰레기 문제
- 환경 보호 및 비용 절감을 위한 지속 가능성 확보
- 사용자와 사업자 간의 신뢰 구축
- 목표:
- 통합된 배달 용기 관리 시스템 설계
- 사용자 편의성과 환경 보호 동시 달성

3. 팀 구성 및 역할
- 팀원: 총 4명
- 역할: 기획 및 앱 구현
4. 주요 기능
- 배달 용기 회수
- 사용자 등록된 용기를 회수 및 재사용
- QR코드로 용기 관리
- 환경 기여
- 일회용품 사용 저감
- 환경 부담 비용 절감
- 부가 서비스
- 회수된 용기의 세척 상태 알림
- 반납 시 할인 혜택 제공
5. 서비스 흐름
서비스 전체 흐름은 다음과 같습니다:
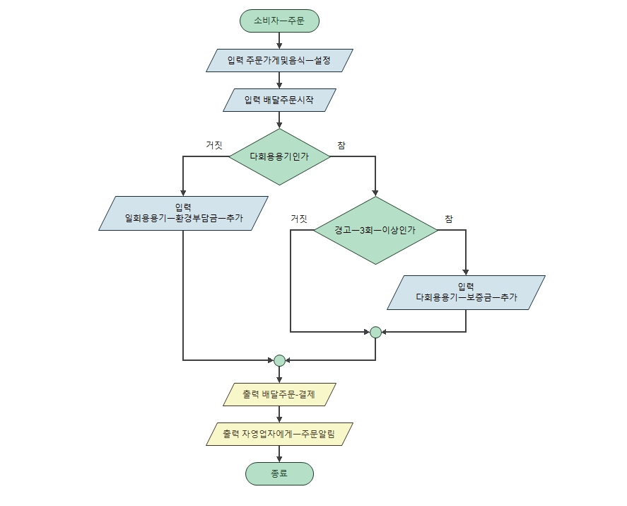
- 소비자
- 주문 시 다회용 용기 선택
- 사용 후 배달원이 용기 회수
- 사업자
- 용기 상태 점검 및 세척
- 다회용 용기 재배치
- Flowgorithm
6. 문제 발견 및 해결
- 문제점:
- 사용자 불편함으로 다회용 용기 이용 저조
- 다회용 용기 세척 및 관리
- 사업자와 사용자 간의 신뢰 부족
- 해결 방안:
- 용기 선택 시 할인 제공
- 미세척 시 세척비 부가
- 업무상 과실로 용기 훼손이 자주 발생시 경고
- QR코드로 용기 사용 이력 추적
7. 결과 및 향후 계획
- 결과:
더보기
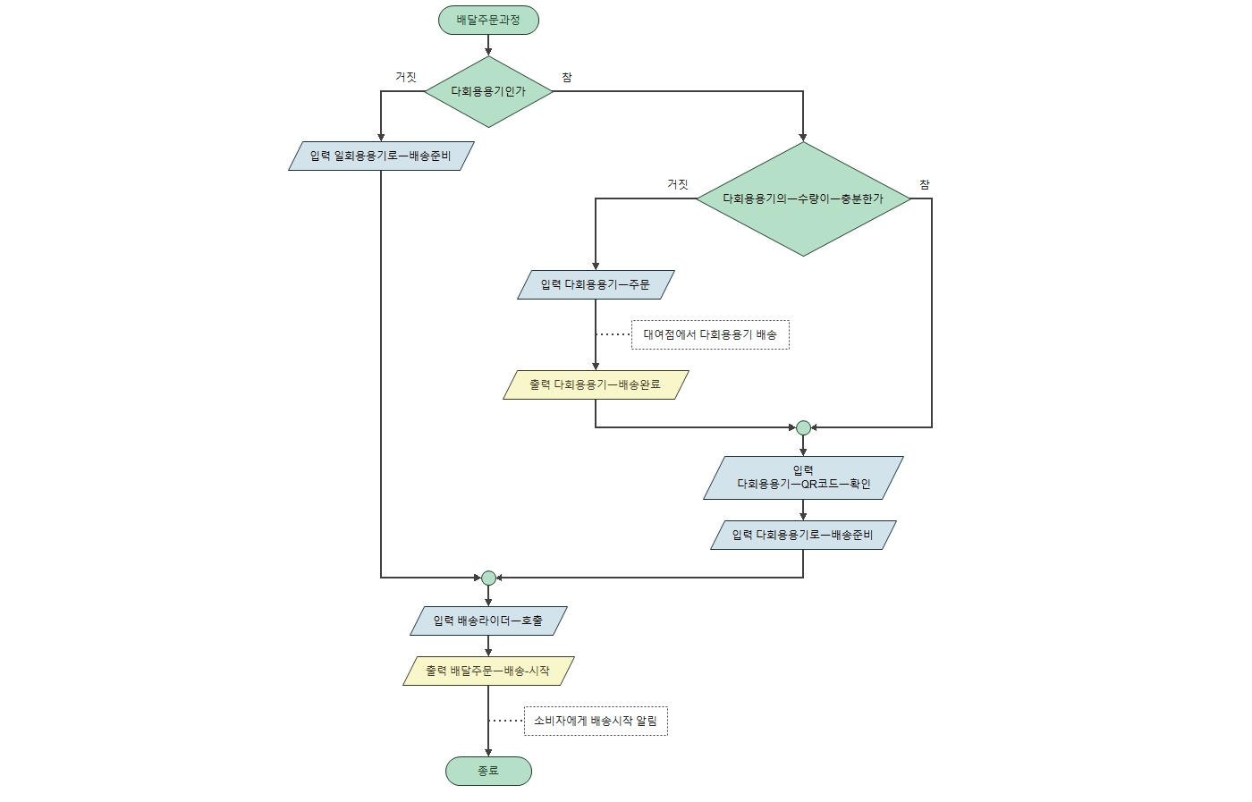
- 소비자 주문 과정
- 배달
- 일회용 용기
- 다회용 용기
- 포장
- 일회용 용기
- 다회용 용기
- 다회용 용기반납 및 미반납 경고
- 배달
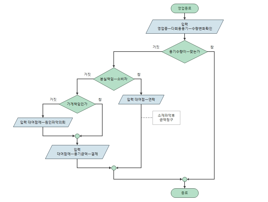
- 자영업자의 영업과정
- 일반적인 영업 과정
- 잦은 다회용 용기 분실로 인한 제재
소비자 주문 과정 - 배달 - 일회용 용기
![]() |
![]() |
![]() |
![]() |
![]() |
![]() |
![]() |
![]() |
소비자 주문 과정 - 배달 - 다회용 용기
![]() |
![]() |
![]() |
![]() |
![]() |
![]() |
![]() |
![]() |
소비자 주문 과정 - 포장 - 일회용 용기
![]() |
![]() |
![]() |
![]() |
![]() |
![]() |
![]() |
![]() |
소비자 주문과정 - 포장 - 다회용 용기
![]() |
![]() |
![]() |
![]() |
![]() |
![]() |
![]() |
![]() |
소비자 주문과정 - 다회용 용기 반납 및 미반납 경고
![]() |
![]() |
![]() |
![]() |
![]() |
![]() |
![]() |
자영업자의 영업과정 - 일반적인 영업 과정
![]() |
![]() |
![]() |
![]() |
![]() |
![]() |
![]() |
![]() |
자영업자의 영업과정 - 잦은 다회용 용기 분실로 인한 제재
![]() |
![]() |
마무리
옛날 프로젝트라 기억이 잘 안나지만 꼼꼼하게 제작했던 결과물이 남아 뿌듯했습니다.
'Archive > project 후기' 카테고리의 다른 글
| [한화시스템 BEYOND SW 캠프 15기] 백엔드 프로젝트 - LinkUp (1) | 2025.04.19 |
|---|---|
| [한화시스템 BEYOND SW 캠프 15기] 기반기술 프로젝트 - 오퓨(OPU) (5) | 2025.02.17 |
| [Project] 단국산학아카데미 X 포투나 프로젝트 활동기 (2) | 2025.01.19 |
| [Develop project] 실내 소음 전달 서비스 (0) | 2025.01.19 |
| [Develop project] 기숙사 룸메이트 연결 서비스 제작 (0) | 2025.01.17 |





















































